AI-UX Ops

From Static Mockups to Living Systems

How AI-Augmented UX compressed 50 developer days into 12, bridging the gap between strategic design and production code.

Executive Summary

€50,000+
Full Project Cost Avoided
76%
Reduction in Dev Time (12 Days vs 50)
1,006
AI Prompts Sustained w/o Context Loss

My Role

  • UX Architecture
  • AI-Augmented Engineering
  • Methodology Design (SR-SI)
  • Frontend Implementation
  • Product Strategy

Scope

  • Full Platform Rebuild (React/Tailwind)
  • Proprietary AI Workflow Implementation
  • Data Modeling & Architecture
  • Automated Documentation Generation

Building Without an Army

TL needed to rebuild "NRCS", their flagship broadcast management platform. It required a sophisticated dual-view system handling real-time rundowns, script management, and episode timing logic.

The Resource Gap

The traditional approach required:

  • 1 senior frontend developer
  • 1 full-stack lead for refactoring and architecture
  • 1 backend engineer for data schemas
  • 10 weeks of coordinated effort

Conservative estimate: 50+ developer days

The constraint? The engineering team was fully committed. There was no bandwidth.

The opportunity: Could a UX Strategist, armed with the right AI methodology, deliver production-ready implementation alone?

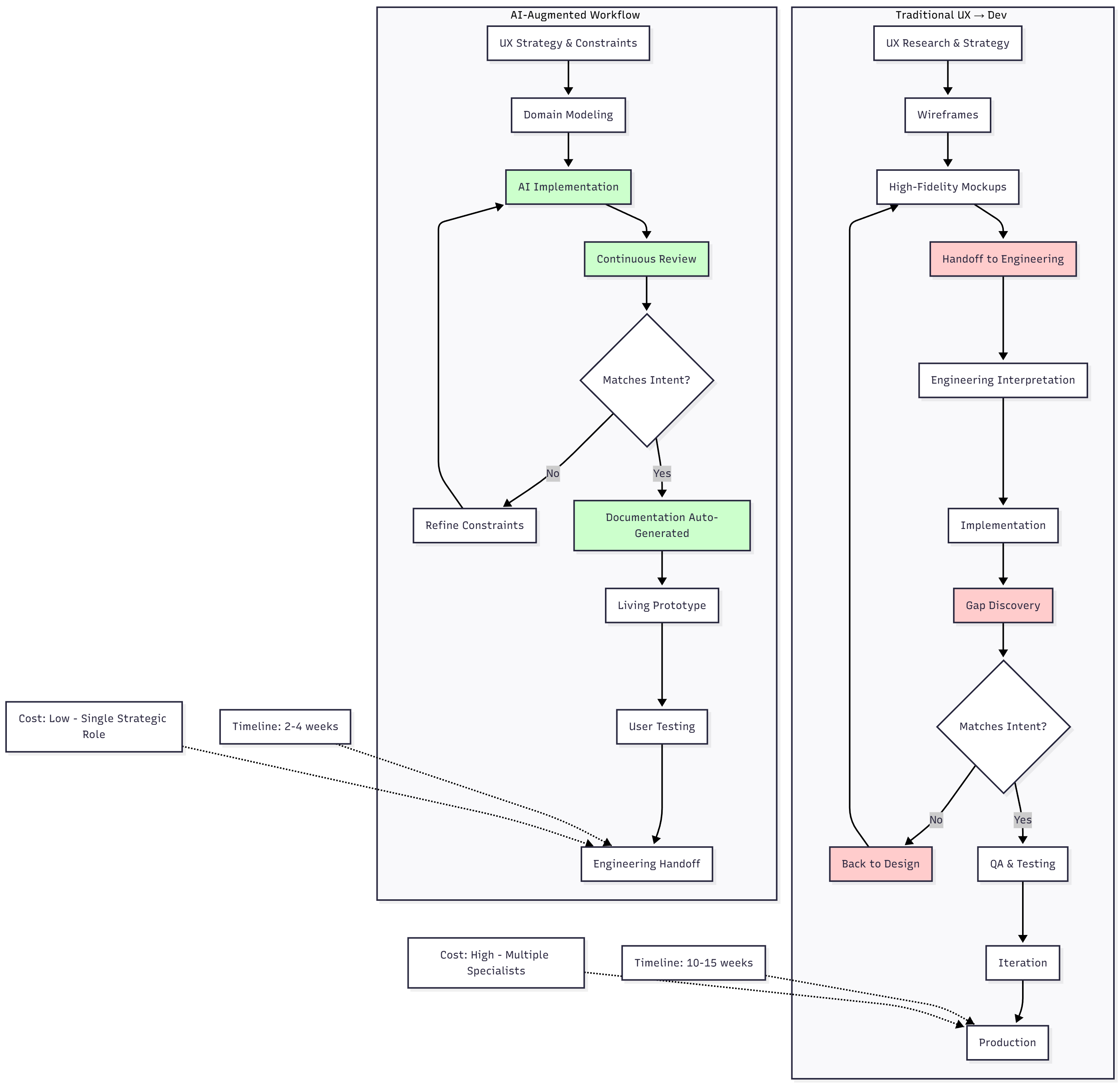
Traditional vs AI-Augmented Workflow Comparison
Comparison: The traditional 10-week linear workflow vs. the 12-day SR-SI loop.

The "Memory Prosthesis"

Most AI development fails at scale because LLMs "forget" the architectural vision after ~200 prompts. To solve this, I developed a proprietary methodology called Simulated Recall via Shallow Indexing (SR-SI).

How It Works

Instead of treating AI as a code generator, I treated it as a structured collaborator that requires a "Memory File."

Before every task, the AI was mandated to read a master architectural index. This maintained context across 1,000+ interaction cycles, preventing the "drift" that usually kills AI projects.

Core Principles:

  • AI-to-AI Documentation: The model maintains its own index
  • Mandatory Self-Orientation: Must consult index before every task
  • Zero Human Overhead: Documentation auto-generated and always current
SR-SI Memory Prosthesis Workflow
The SR-SI Workflow: Forcing architectural recall before every execution.
The Co-Pilot Loop
The Human-AI Loop: Constraint definition → Execution → Review.

Phase 1: The "Spec" (Days 1-2)

I didn't start with Figma. I started with data modeling.

I defined the "Physics of the World", how a Rundown relates to a Script, how timing calculates, and how drag-and-drop logic functions. This text-based logic became the AI's "Constitution."

Phase 2: The Build Loop (Days 3-10)

Using Cursor and Claude 3.5 Sonnet, we entered a rapid build cycle.

The Cycle:

  1. I define a constraint (e.g., "The timer must update every second")
  2. AI implements it within the boundaries of the Design System
  3. I review the deploy preview
  4. If correct, the logic is added to the "Memory File"
The resulting NRCS Interface
The production-ready React interface built entirely through SR-SI prompts.

Phase 3: Polish & Integration (Days 11-12)

The final days were spent on "Vibe Coding", micro-interactions, loading states, and ensuring the Tailwind classes matched the premium brand feel.

The code was then handed off to the backend team, fully documented.

Cost & Time Compression

The results were not just marginal improvements; they were order-of-magnitude shifts. We compressed a €26,400 estimated project into a ~€6,000 internal resource cost.

Cost Comparison Matrix
Cost Analysis: Traditional Squad vs. AI-Augmented Strategist.
Timeline Compression
Timeline: 10 weeks compressed into 12 days.

Quality, Not Just Speed

This wasn't "spaghetti code." Because the SR-SI method forces the AI to update its own documentation, the final deliverable included:

  • A comprehensive README.md
  • Architectural decision log
  • Component-level documentation

The backend team described it as "better than human-written docs."

Key Metrics:

  • 35,000 lines of production-ready React/TypeScript
  • 1,006+ prompts without coherence loss
  • Zero re-teaching events (vs typical breakdown at ~200 prompts)
  • 85.5% reduction in token efficiency overhead

Beyond "Prompt Engineering"

This project proved that the role of the UX Designer is evolving into the Product Architect.

We are no longer limited to drawing static rectangles in Figma. With methodologies like SR-SI, we can now deliver "Living Prototypes", fully functional, testable front-ends that bridge the gap between business intent and technical execution.

"I now offer this methodology as a service for startups who need to move from idea to testable MVP in weeks, not months."

→ Read the full technical whitepaper: The AI Memory Prosthesis

Looking for similar results?

Let's discuss how I can help you achieve your goals.

Let's move your product forward

Have a product, UX, or team challenge? Let's talk. I work with founders, product leads, and startups across Dubai and beyond to help solve tough problems and accelerate growth.

Use the form to get in touch. I typically reply within 1-2 business days. All messages are confidential.

Connect
LinkedIn
Base of Operations
Dubai, UAE